데스크톱이 보편화되면서, 전자 설계 개발자에게도 이점이 많이 생겼는데요.
그것은 전자 설계를 하는 프로그램의 보급이라고 생각됩니다.
집을 지을 때, 건축 도면이 필요하듯이,
전자 설계를 위해서는 전자 도면이 필요합니다.
전자 도면은 회로도와 일반적으로 알고 있는 PCB, 보드와 같은 인쇄회로기판 도면을 말합니다.
전자 회로를 그리는 Tool은 무료에서 유료까지 다양하게 있습니다.
그중에서 제가 대학 때 접했고, 회사에 들어갔을 때도 접하게 된 OrCAD에 대해서 소개를 시켜 드리겠습니다.
OrCAD는 1984년 MicroSim사에서 DOS용으로 시작하여 지금은 Cadence에 통합되어서
지금까지 꾸준하게 많은 전자 공학도들에게 사용되고 있습니다.
전자 공학을 전공하는 많은 사람들이 사용을 하고 있기 때문에,
그만큼 교육 기관에서도 많이 사용하고, 전자 기사, 전자캐드 기능사, 전자 회사에서 널리 사용하고 있습니다.
OrCAD는 데스크톱이 보편화되기 이전에 전자 설계를 위하여 손으로 제도해서 그렸던 것을
데스크톱으로 손쉽게 그릴 수 있게 도와주는 Tool이므로 사용함에 있어서 어려운 점은 없습니다.
그리고 많이 사용하는 만큼 사용법과 사용상의 문제를 해결하기 위한 정보도 많이 있습니다.
이처럼 OrCAD의 사용자가 많아서 여러 전자 회사에서 회로 설계를 위하여 OrCAD를 표준으로 사용하는거 같습니다.

OrCAD Capture
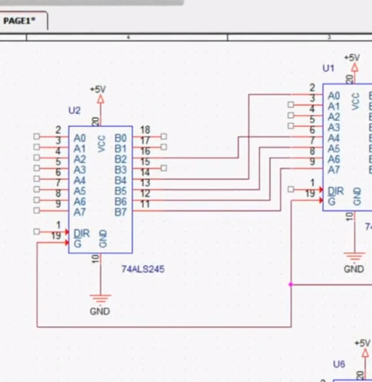
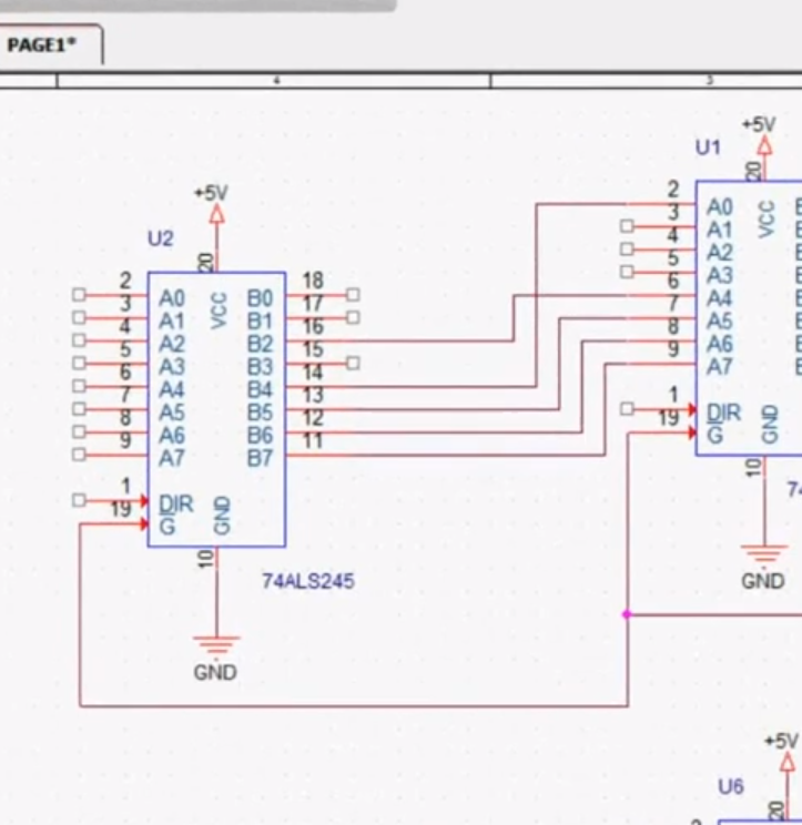
OrCAD Capture에서는 풍부한 라이브러리를 제공하고, 편리한 인터페이스로 회로 설계 시 많은 편리함을 제공합니다.



PCB 레이아웃
PCB 레이아웃은 실시간으로 설계 시 피드백을 줘서
사용자에게 오류 인지와 더불어 라우팅을 쉽게 수행할 수 있도록 해줍니다.
Ground Copper는 동적인 설계가 가능하고, BGA의 자동 Via 생성 기능 등을 가지고 있습니다.

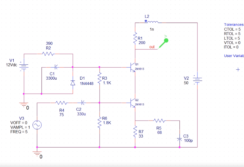
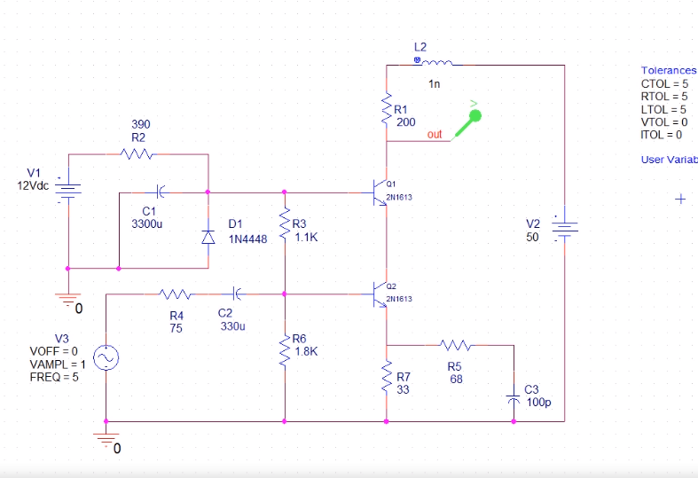
PSpice 시뮬레이션
PSpice 시뮬레이션은 회로 분석을 통하여, 전자 개발에 앞서서 설계를 테스트하여 검증할 수 있는 기능을 가지고 있습니다.
검증 기능은 시간 절약 및 비용 절감으로 이어질 수 있습니다.

OrCAD 하나 만으로도 전자 설계의 회로 설계, 회로 검증, PCB 설계의 과정을 완료할 수 있습니다.
OrCAD는 개인이 구매를 해서 사용하기에는 고가의 Tool이지만,
전자공학을 공부하는 사람들에게는 무료 버전이 제공됩니다.
무료 버전은 부품 수에 제한이 있습니다.
OrCAD Free Trial
OrCAD Trial Frequent Asked Questions
www.orcad.com
위 사이트에서 정확한 Email 주소를 적은 후에 다운로드하시면 됩니다.

OrCAD 부품 라이브러리 생성하기
OrCAD 부품을 그리기 위한 라이브러리 생성 회로에서 라이브러리라고 하면 부품들이 모여있는 것이라고 할 수 있습니다. OrCAD에서는 풍부한 라이브러리를 제공하지만, 회로를 설계하다 보면 자신
mingtrace.tistory.com
OrCAD 신규 부품(Part) 그리기
OrCAD 신규 부품(Part)을 그리기 위한 칩셋 정보 수집 OrCAD에서 기본으로 제공되는 라이브러리가 있지만, 신규 부품을 그리는 것을 설명하기 위해서 정한 칩셋은 Maxim사의 MAX485입니다. MAX485의 Datashee
mingtrace.tistory.com
OrCAD 신규 프로젝트 생성하기!
OrCAD 신규 프로젝트 생성하는 순서 신규 프로젝트 생성하는 방법을 알아보도록 하겠습니다. OrCAD의 버전은 16.5입니다. OrCAD 신규 프로젝트를 생성하는 순서는 다음과 같습니다. 메뉴의 File > New > P
mingtrace.tistory.com
OrCAD Captue 기본 Tool Bar 설명! - 파일, 도면 관련 아이콘
OrCAD Capture 기본 Tool Bar OrCAD Capture 기본 툴바에 대해서 설명드리겠습니다. 제가 설명하는 툴바는 OrCAD Capture 16.5입니다. 프로그램이 업데이트 되면서 기본 툴바의 변화는 크지 않습니다. 처음 OrCAD
mingtrace.tistory.com
OrCAD Captue 기본 Tool Bar 설명! - 프로젝트 관련 아이콘
OrCAD Capture 기본 Tool Bar OrCAD Capture 기본 툴바에 대해서 설명드리겠습니다. 제가 설명하는 툴바는 OrCAD Capture 16.5입니다. 프로그램이 업데이트 되면서 기본 툴바의 변화는 크지 않습니다. 기본 툴바
mingtrace.tistory.com
저의 글을 읽어 주셔서 감사합니다. 오늘도 즐거운 하루 보내세요.
저의 글이 조금이나마 도움이 되셨다면 로그인이 필요 없는 공감♥ 한번 꾸욱 눌러주세요 하하~
| OrCAD 신규 부품(Part) 그리기 (9) | 2019.10.16 |
|---|---|
| OrCAD 부품 라이브러리 생성하기 (8) | 2019.10.15 |
| OrCAD Edit Object Properties(부품 속성 편집)를 보기 편하게 Filter 적용하는 법 (0) | 2019.09.27 |
댓글 영역